-
연혁소방법
|
현행법령 | 유도등 및 유도표지의 화재안전기술기준(NFTC 303)
|
|||||
|---|---|---|---|---|---|
|
yourweb
유도등 및 유도표지의 화재안전기술기준(NFTC 303) [시행 2024. 7. 1.] [국립소방연구원공고 제2024-38호, 2024. 7. 1., 일부개정.] 국립소방연구원(소방정책연구실), 041-559-0587 1. 일반사항 1.1 적용범위 1.1.1 이 기준은 「소방시설 설치 및 관리에 관한 법률 시행령」(이하 "영"이라 한다) 별표 4 제3호다목에 따른 유도등과 유도표지 및 「다중이용업소의 안전관리에 관한 특별법 시행령」 별표 1 제1호다목1)에 따른 피난유도선의 설치 및 관리에 대해 적용한다. 1.2 기준의 효력 1.2.1 이 기준은 「소방시설 설치 및 관리에 관한 법률」(이하 "법"이라 한다) 제2조제1항제6호나목에 따라 피난구조설비인 유도등 및 유도표지의 기술기준으로서의 효력을 가진다. 1.2.2 이 기준에 적합한 경우에는 법 제2조제1항제6호나목에 따라 「유도등 및 유도표지의 화재안전성능기준(NFPC 303)」을 충족하는 것으로 본다. 1.3 기준의 시행 1.3.1 이 기준은 2024년 7월 1일부터 시행한다.<개정 2024. 7. 1.> 1.4 기준의 특례 1.4.1 소방본부장 또는 소방서장은 기존건축물이 증축ㆍ개축ㆍ대수선되거나 용도변경 되는 경우에 있어서 이 기준이 정하는 기준에 따라 해당 건축물에 설치해야 할 유도등 및 유도표지의 배관ㆍ배선 등의 공사가 현저하게 곤란하다고 인정되는 경우에는 해당 설비의 기능 및 사용에 지장이 없는 범위 안에서 이 기준의 일부를 적용하지 않을 수 있다. 1.5 경과조치 1.5.1 이 기준 시행 전에 건축허가 등의 신청 또는 신고를 하거나 소방시설공사의 착공신고를 한 특정소방대상물에 대해서는 종전의 「유도등 및 유도표지의 화재안전기준(NFSC 303)」에 따른다. 1.5.2 이 기준 시행 전에 1.5.1에 따른 신청 또는 신고를 한 경우라도 제정 기준이 종전의 기준에 비하여 관계인에게 유리한 경우에는 제정 기준에 따를 수 있다. 1.6 다른 법령과의 관계 1.6.1 이 기준 시행 당시 다른 법령 또는 행정규칙 등에서 종전의 화재안전기준을 인용한 경우에 이 기준 가운데 그에 해당하는 규정이 있는 경우에는 종전의 규정에 갈음하여 이 기준의 해당 규정을 인용한 것으로 본다. 1.7 용어의 정의 1.7.1 이 기준에서 사용하는 용어의 정의는 다음과 같다. 1.7.1.1 "유도등"이란 화재 시에 피난을 유도하기 위한 등으로서 정상상태에서는 상용전원에 따라 켜지고 상용전원이 정전되는 경우에는 비상전원으로 자동전환되어 켜지는 등을 말한다. 1.7.1.2 "피난구유도등"이란 피난구 또는 피난경로로 사용되는 출입구를 표시하여 피난을 유도하는 등을 말한다. 1.7.1.3 "통로유도등"이란 피난통로를 안내하기 위한 유도등으로 복도통로유도등, 거실통로유도등, 계단통로유도등을 말한다. 1.7.1.4 "복도통로유도등"이란 피난통로가 되는 복도에 설치하는 통로유도등으로서 피난구의 방향을 명시하는 것을 말한다. 1.7.1.5 "거실통로유도등"이란 거주, 집무, 작업, 집회, 오락 그 밖에 이와 유사한 목적을 위하여 계속적으로 사용하는 거실, 주차장 등 개방된 통로에 설치하는 유도등으로 피난의 방향을 명시하는 것을 말한다. 1.7.1.6 "계단통로유도등"이란 피난통로가 되는 계단이나 경사로에 설치하는 통로유도등으로 바닥면 및 디딤 바닥면을 비추는 것을 말한다. 1.7.1.7 "객석유도등"이란 객석의 통로, 바닥 또는 벽에 설치하는 유도등을 말한다. 1.7.1.8 "피난구유도표지"란 피난구 또는 피난경로로 사용되는 출입구를 표시하여 피난을 유도하는 표지를 말한다. 1.7.1.9 "통로유도표지"란 피난통로가 되는 복도, 계단등에 설치하는 것으로서 피난구의 방향을 표시하는 유도표지를 말한다. 1.7.1.10 "피난유도선"이란 햇빛이나 전등불에 따라 축광(이하 "축광방식"이라 한다)하거나 전류에 따라 빛을 발하는(이하 "광원점등방식"이라 한다) 유도체로서 어두운 상태에서 피난을 유도할 수 있도록 띠 형태로 설치되는 피난유도시설을 말한다. 1.7.1.11 "입체형"이란 유도등 표시면을 2면 이상으로 하고 각 면마다 피난유도표시가 있는 것을 말한다. 1.7.1.12 "3선식 배선"이란 평상시에는 유도등을 소등 상태로 유도등의 비상전원을 충전하고, 화재 등 비상시 점등 신호를 받아 유도등을 자동으로 점등되도록 하는 방식의 배선을 말한다.
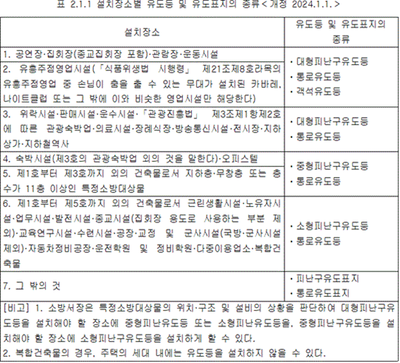
2. 기술기준 2.1 유도등 및 유도표지의 종류 2.1.1 특정소방대상물의 용도별로 설치하여야 할 유도등 및 유도표지는 다음 표 2.1.1에 따라 그에 적응하는 종류의 것으로 설치해야 한다.
2.2 피난구유도등 설치기준 2.2.1 피난구유도등은 다음의 장소에 설치해야 한다. 2.2.1.1 옥내로부터 직접 지상으로 통하는 출입구 및 그 부속실의 출입구 2.2.1.2 직통계단·직통계단의 계단실 및 그 부속실의 출입구 2.2.1.3 2.2.1.1과 2.2.1.2에 따른 출입구에 이르는 복도 또는 통로로 통하는 출입구 2.2.1.4 안전구획된 거실로 통하는 출입구 2.2.2 피난구유도등은 피난구의 바닥으로부터 높이 1.5 m 이상으로서 출입구에 인접하도록 설치해야 한다. 2.2.3 피난층으로 향하는 피난구의 위치를 안내할 수 있도록 2.2.1.1 또는 2.2.1.2의 출입구 인근 천장에 2.2.1.1 또는 2.2.1.2에 따라 설치된 피난구유도등의 면과 수직이 되도록 피난구유도등을 추가로 설치해야 한다. 다만, 2.2.1.1 또는 2.2.1.2에 따라 설치된 피난구유도등이 입체형인 경우에는 그렇지 않다. 2.2.4 2.2.3.에 따라 추가로 설치하는 피난구유도등은 피난구의 식별이 용이하도록 피난구 방향의 화살표가 함께 표시된 것으로 설치해야 한다.<신설 2024. 7. 1.> 2.3 통로유도등 설치기준 2.3.1 통로유도등은 특정소방대상물의 각 거실과 그로부터 지상에 이르는 복도 또는 계단의 통로에 다음의 기준에 따라 설치해야 한다. 2.3.1.1 복도통로유도등은 다음의 기준에 따라 설치할 것 2.3.1.1.1 복도에 설치하되 2.2.1.1 또는 2.2.1.2에 따라 피난구유도등이 설치된 출입구의 맞은편 복도에는 입체형으로 설치하거나, 바닥에 설치할 것 2.3.1.1.2 구부러진 모퉁이 및 2.3.1.1.1에 따라 설치된 통로유도등을 기점으로 보행거리 20 m마다 설치할 것 2.3.1.1.3 바닥으로부터 높이 1 m 이하의 위치에 설치할 것. 다만, 지하층 또는 무창층의 용도가 도매시장·소매시장·여객자동차터미널·지하역사 또는 지하상가인 경우에는 복도·통로 중앙부분의 바닥에 설치해야 한다. 2.3.1.1.4 바닥에 설치하는 통로유도등은 하중에 따라 파괴되지 않는 강도의 것으로 할 것 2.3.1.2 거실통로유도등은 다음의 기준에 따라 설치할 것 2.3.1.2.1 거실의 통로에 설치할 것. 다만, 거실의 통로가 벽체 등으로 구획된 경우에는 복도통로유도등을 설치할 것 2.3.1.2.2 구부러진 모퉁이 및 보행거리 20 m마다 설치할 것 2.3.1.2.3 바닥으로부터 높이 1.5 m 이상의 위치에 설치할 것. 다만, 거실통로에 기둥이 설치된 경우에는 기둥 부분의 바닥으로부터 높이 1.5 m 이하의 위치에 설치할 수 있다. 2.3.1.3 계단통로유도등은 다음의 기준에 따라 설치할 것 2.3.1.3.1 각층의 경사로 참 또는 계단참마다(1개 층에 경사로 참 또는 계단참이 2 이상 있는 경우에는 2개의 계단참마다)설치할 것 2.3.1.3.2 바닥으로부터 높이 1 m 이하의 위치에 설치할 것 2.3.1.4 통행에 지장이 없도록 설치할 것 2.3.1.5 주위에 이와 유사한 등화광고물·게시물 등을 설치하지 않을 것 2.4 객석유도등 설치기준 2.4.1 객석유도등은 객석의 통로, 바닥 또는 벽에 설치해야 한다. 2.4.2 객석 내의 통로가 경사로 또는 수평로로 되어 있는 부분은 식 (2.4.2)에 따라 산출한 개수(소수점 이하의 수는 1로 본다)의 유도등을 설치해야 한다.
2.4.3 객석 내의 통로가 옥외 또는 이와 유사한 부분에 있는 경우에는 해당 통로 전체에 미칠 수 있는 개수의 유도등을 설치해야 한다. 2.5 유도표지 설치기준 2.5.1 유도표지는 다음의 기준에 따라 설치해야 한다. 2.5.1.1 계단에 설치하는 것을 제외하고는 각 층마다 복도 및 통로의 각 부분으로부터 하나의 유도표지까지의 보행거리가 15 m 이하가 되는 곳과 구부러진 모퉁이의 벽에 설치할 것 2.5.1.2 피난구유도표지는 출입구 상단에 설치하고, 통로유도표지는 바닥으로부터 높이 1 m 이하의 위치에 설치할 것 2.5.1.3 주위에는 이와 유사한 등화·광고물·게시물 등을 설치하지 않을 것 2.5.1.4 유도표지는 부착판 등을 사용하여 쉽게 떨어지지 않도록 설치할 것 2.5.1.5 축광방식의 유도표지는 외광 또는 조명장치에 의하여 상시 조명이 제공되거나 비상조명등에 의한 조명이 제공되도록 설치할 것 2.5.2 유도표지는 소방청장이 정하여 고시한 「축광표지의 성능인증 및 제품검사의 기술기준」에 적합한 것이어야 한다. 다만, 방사성물질을 사용하는 위치표지는 쉽게 파괴되지 않는 재질로 처리해야 한다. 2.6 피난유도선 설치기준 2.6.1 축광방식의 피난유도선은 다음의 기준에 따라 설치해야 한다. 2.6.1.1 구획된 각 실로부터 주출입구 또는 비상구까지 설치할 것 2.6.1.2 바닥으로부터 높이 50 ㎝ 이하의 위치 또는 바닥 면에 설치할 것 2.6.1.3 피난유도 표시부는 50 ㎝ 이내의 간격으로 연속되도록 설치 2.6.1.4 부착대에 의하여 견고하게 설치할 것 2.6.1.5 외부의 빛 또는 조명장치에 의하여 상시 조명이 제공되거나 비상조명등에 의한 조명이 제공되도록 설치 할 것 2.6.2 광원점등방식의 피난유도선은 다음의 기준에 따라 설치해야 한다. 2.6.2.1 구획된 각 실로부터 주출입구 또는 비상구까지 설치할 것 2.6.2.2 피난유도 표시부는 바닥으로부터 높이 1 m 이하의 위치 또는 바닥 면에 설치할 것 2.6.2.3 피난유도 표시부는 50 ㎝ 이내의 간격으로 연속되도록 설치하되 실내장식물 등으로 설치가 곤란할 경우 1 m 이내로 설치할 것 2.6.2.4 수신기로부터의 화재신호 및 수동조작에 의하여 광원이 점등되도록 설치할 것 2.6.2.5 비상전원이 상시 충전상태를 유지하도록 설치할 것 2.6.2.6 바닥에 설치되는 피난유도 표시부는 매립하는 방식을 사용할 것 2.6.2.7 피난유도 제어부는 조작 및 관리가 용이하도록 바닥으로부터 0.8 m 이상 1.5 m 이하의 높이에 설치할 것 2.6.3 피난유도선은 소방청장이 정하여 고시한 「피난유도선의 성능인증 및 제품검사의 기술기준」에 적합한 것으로 설치해야 한다. 2.7 유도등의 전원 2.7.1 유도등의 상용전원은 전기가 정상적으로 공급되는 축전지설비, 전기저장장치(외부 전기에너지를 저장해 두었다가 필요한 때 전기를 공급하는 장치) 또는 교류전압의 옥내 간선으로 하고, 전원까지의 배선은 전용으로 해야 한다. 2.7.2 비상전원은 다음의 기준에 적합하게 설치해야 한다. 2.7.2.1 축전지로 할 것 2.7.2.2 유도등을 20분 이상 유효하게 작동시킬 수 있는 용량으로 할 것. 다만, 다음의 특정소방대상물의 경우에는 그 부분에서 피난층에 이르는 부분의 유도등을 60분 이상 유효하게 작동시킬 수 있는 용량으로 해야 한다. 2.7.2.2.1 지하층을 제외한 층수가 11층 이상의 층 2.7.2.2.2 지하층 또는 무창층으로서 용도가 도매시장·소매시장·여객자동차터미널·지하역사 또는 지하상가 2.7.3 배선은 「전기사업법」 제67조에 따른 「전기설비기술기준」에서 정한 것 외에 다음의 기준에 따라야 한다. 2.7.3.1 유도등의 인입선과 옥내배선은 직접 연결할 것 2.7.3.2 유도등은 전기회로에 점멸기를 설치하지 않고 항상 점등 상태를 유지할 것. 다만, 특정소방대상물 또는 그 부분에 사람이 없거나 다음의 어느 하나에 해당하는 장소로서 3선식 배선에 따라 상시 충전되는 구조인 경우에는 그렇지 않다. 2.7.3.2.1 외부의 빛에 의해 피난구 또는 피난방향을 쉽게 식별할 수 있는 장소 2.7.3.2.2 공연장, 암실(暗室) 등으로서 어두워야 할 필요가 있는 장소 2.7.3.2.3 특정소방대상물의 관계인 또는 종사원이 주로 사용하는 장소 2.7.3.3 3선식 배선은 「옥내소화전설비의 화재안전기술기준(NFTC 102)」 2.7.2의 표 2.7.2(1) 또는 표 2.7.2(2)에 따른 내화배선 또는 내열배선으로 할 것 2.7.4 2.7.3.2에 따라 3선식 배선으로 상시 충전되는 유도등의 전기회로에 점멸기를 설치하는 경우에는 다음의 어느 하나에 해당되는 경우에 자동으로 점등되도록 해야 한다. 2.7.4.1 자동화재탐지설비의 감지기 또는 발신기가 작동되는 때 2.7.4.2 비상경보설비의 발신기가 작동되는 때 2.7.4.3 상용전원이 정전되거나 전원선이 단선되는 때 2.7.4.4 방재업무를 통제하는 곳 또는 전기실의 배전반에서 수동으로 점등하는 때 2.7.4.5 자동소화설비가 작동되는 때 2.8 유도등 및 유도표지의 제외 2.8.1 다음의 어느 하나에 해당하는 경우에는 피난구유도등을 설치하지 않을 수 있다. 2.8.1.1 바닥면적이 1,000 ㎡ 미만인 층으로서 옥내로부터 직접 지상으로 통하는 출입구(외부의 식별이 용이한 경우에 한한다) 2.8.1.2 대각선 길이가 15 m 이내인 구획된 실의 출입구 2.8.1.3 거실 각 부분으로부터 하나의 출입구에 이르는 보행거리가 20 m 이하이고 비상조명등과 유도표지가 설치된 거실의 출입구 2.8.1.4 출입구가 3개소 이상 있는 거실로서 그 거실 각 부분으로부터 하나의 출입구에 이르는 보행거리가 30 m 이하인 경우에는 주된 출입구 2개소 외의 출입구(유도표지가 부착된 출입구를 말한다). 다만, 공연장·집회장·관람장·전시장·판매시설·운수시설·숙박시설·노유자시설·의료시설·장례식장의 경우에는 그렇지 않다. 2.8.2 다음의 어느 하나에 해당하는 경우에는 통로유도등을 설치하지 않을 수 있다. 2.8.2.1 구부러지지 아니한 복도 또는 통로로서 길이가 30 m 미만인 복도 또는 통로 2.8.2.2 2.8.2.1에 해당하지 않는 복도 또는 통로로서 보행거리가 20 m 미만이고 그 복도 또는 통로와 연결된 출입구 또는 그 부속실의 출입구에 피난구유도등이 설치된 복도 또는 통로 2.8.3 다음의 어느 하나에 해당하는 경우에는 객석유도등을 설치하지 않을 수 있다. 2.8.3.1 주간에만 사용하는 장소로서 채광이 충분한 객석 2.8.3.2 거실 등의 각 부분으로부터 하나의 거실출입구에 이르는 보행거리가 20 m 이하인 객석의 통로로서 그 통로에 통로유도등이 설치된 객석 2.8.4 다음의 어느 하나에 해당하는 경우에는 유도표지를 설치하지 않을 수 있다. 2.8.4.1 유도등이 2.2와 2.3에 따라 적합하게 설치된 출입구·복도·계단 및 통로
2.8.4.2 2.8.1.1·2.8.1.2와 2.8.2에 해당하는 출입구·복도·계단 및 통로
[ 출처: 법제처 ] |
|||||
|
|
|||||


